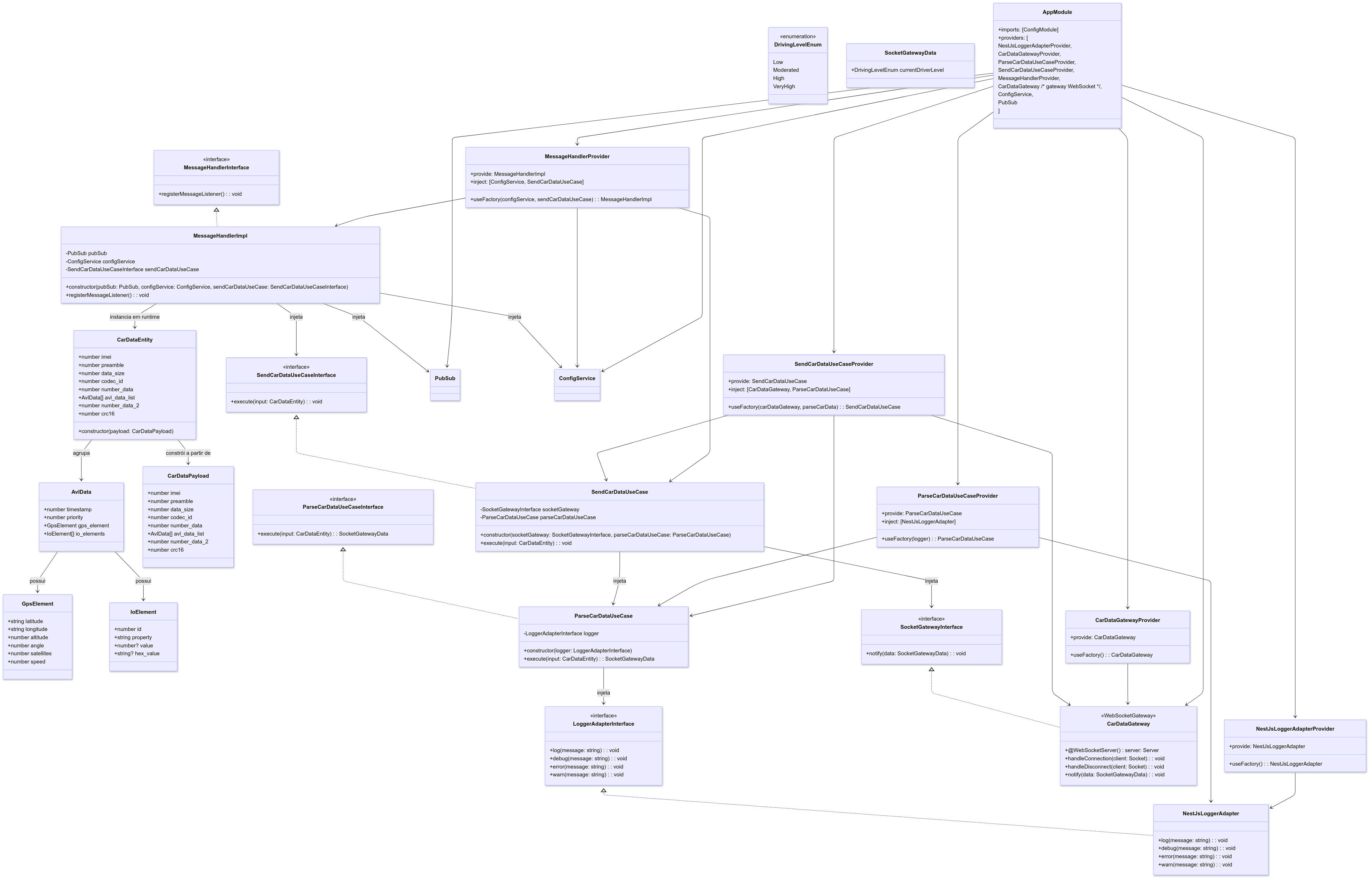
Diagrama de Classes
É uma representação visual das classes do sistema, especificando seus atributos, métodos e os relacionamentos entre elas. É utilizado para modelar a estrutura estática do sistema, oferecendo assim uma visão geral da arquitetura do mesmo.
